全站搜索
网站首页 医院概况 医院动态 科室设置 专家风采 医院党建 医院文化 信息公开 就医指南 下载专区
 
就医指南
所有产品

当前位置:首页 > 检验检查 > 池州市中医医院门诊排班表(2023.7.24-7.30)

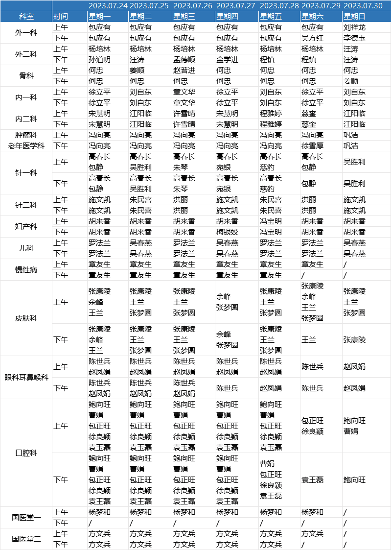
池州市中医医院门诊排班表(2023.7.24-7.30)
 
【字体: 】 【 更新日期:2023/7/23 17:16:43 】 【 浏览次数:4666次 】

为更好地服务广大市民朋友,方便就诊患者及时了解医院门诊排班情况,现将池州市中医医院2023年7月24日-7月30日门诊安排情况进行公布,请患者们根据需要合理安排就医时间。


  • 上一篇: 池州市中医医院门诊排班表(2023.7.31-8.6)
  • 下一篇: 超声科检查流程及注意事项
  • 医院概况 医院动态 科室设置 专家风采 医院党建 医院文化 医护园地 就医指南 下载专区
    Copyright 2013-2015 www.chzzyyy.cn All rights reserved
    本网信息仅供参考,不能代替医生的诊断。如果必要,请与医生联系。
    咨询热线:0566-2316035 急救电话:120、0566-2310120 投诉电话:0566-2316035 投诉邮箱:czszyyybgs[at]163.com
    投诉地点:医务科 地址:安徽省池州市贵池区人民路508号 ICP备案号:皖ICP备19004325号-2
    主办单位名称:池州市中医医院 技术支持:博众网络