(一)不符合岗位招聘条件的人员;
(二)在读的全日制普通高校非应届毕业生;
(三)现役军人;
(四)在各级各类事业单位公开招聘中因违反《事业单位公开招聘违纪违规行为处理规定》被记入事业单位公开招聘应聘人员诚信档案库,且记录期限未满的人员;
(五)曾因犯罪受过刑事处罚的人员和曾被开除公职的人员、受到党纪政纪处分期限未满或者正在接受纪律审查的人员、处于刑事处罚期间或者正在接受司法调查尚未做出结论的人员;
(六)按照国家、省有关规定,尚在最低服务年限内的机关、事业单位正式在编工作人员;
(七)法律规定不得参加报考或聘用为事业单位工作人员的其他情形人员。
四、招聘程序
(一)报名
报名采用网络报名的方式进行,报名网站为池州市人事考试网(http://rskszx.czsrsj.chizhou.gov.cn),报名时间:2023年5月4日9:00至2023年5月8日16:00,逾期不再受理。
报考人员登录池州市人事考试网认真填写《报名资格审查表》,上传本人电子照片(近期免冠正面证件照,jpg格式,尺寸为295×413像素,大小20-100kb),并提供有效通讯方式(如因错填、手机关机、停机等原因造成无法联系到考生本人,耽误考试、聘用的,其后果由考生自行负责)。报考人员填写的信息必须与本人实际情况、报考条件和所报考岗位要求一致。
资格审查工作贯穿于公开招聘的全过程,由池州市中医医院负责。报考人员提交的报考信息应当真实、准确,提供虚假报考信息的,一经查实,即按有关规定给予取消考试、聘用等资格。对伪造、变造有关证件、材料、信息,骗取考试资格的,将按有关法律法规给予处理。
每位报考人员限报一个岗位,并须使用本人有效居民身份证进行报名和参加考试。
报考人员提交报名信息后至2023年5月9日16:00前可登陆池州市人事考试网查询是否通过资格初审。通过资格审查的,不得修改报名信息或改报其他岗位,尚未审查或未通过审查的,在2023年5月9日16:00前可以修改完善报名信息或改报符合招聘要求的其他岗位。
通过资格初审的报考人员,应于2023年5月10日16:00前登陆池州市人事考试网,按规定缴纳考试费用45元/人,逾期未缴费的视为自行放弃。
为确保新进人员质量,确认报考人数与岗位招聘计划数的比例达不到2:1的,取消或相应核减该岗位招聘计划数。经池州市中医医院公开招聘工作领导小组研究同意的紧缺岗位(专业),可降低至1:1比例开考。被取消岗位招聘计划的报考人员,可于 5月11日10:00 —16:00 改报符合招聘要求的其他岗位,逾期视为自动放弃。
(二)考试
本次考试采取笔试的形式进行。笔试内容为岗位所需专业知识,满分100分。笔试时间:2023年5月21日上午08:30-10:30。笔试地点设在池州市区,具体考试地点见准考证。报考人员可于5月18日9:00至5月20日24:00从池州市人事考试网自行下载并打印《准考证》。
考务工作由池州市贵池区人事考试指导中心具体承办。
(三)资格复审
根据岗位招聘计划数和报考人员考试成绩从高分到低分顺序,按照1:1比例等额确定各招聘岗位参加资格复审人选,最后一名如有数名考生考试成绩相同,则一并确定为参加资格复审人选。若岗位最后一名有数名考试成绩相同的考生均资格复审合格,则进行加试,加试成绩高者进入下一环节。
资格复审工作由池州市中医医院组织实施。
凡与报考岗位条件要求不符或不能按规定提供证件材料的,即为资格复审不合格。由于资格复审不合格造成缺额的,在同岗位应试人员中,按考生考试成绩或加试成绩从高分到低分依次等额递补2次。
资格复审时间地点另行通知。
资格复审时,报考人员应提供以下证件及材料:
(1)2023年应届毕业生,须提供本人有效居民身份证、报名资格审查表(自行下载)和所在学校盖章的毕业生就业推荐表等材料的原件及复印件、签署“诚信承诺书”。
(2)社会人员,须提供本人有效居民身份证,学历证书、学位证书等原件和复印件、报名资格审查表(自行下载),报考岗位要求的其他材料原件及复印件(护士资格证、工作证明等),对工作经历有要求的相关岗位,须提供所在单位的工作证明。属在编正式工作人员的,需按人事管理权限提供所在单位和主管部门及组织人社部门同意报考的证明。
(四)体检与考察
根据招聘计划数和考试成绩按1:1比例等额确定体检、考察对象(如有加试的,以加试成绩得分高者优先。若加试成绩也相同,则一并进入体检考察环节,由招聘单位池州市中医医院全面衡量择优聘用。以下环节如出现相同情形,依此处理)。
体检工作按照人力资源社会保障部、国家卫生计生委、国家公务员局《关于修订〈公务员录用体检通用标准(试行)〉及〈公务员录用体检操作手册(试行)〉有关内容的通知》(人社部发〔2016〕140号)和省委组织部、省人力资源社会保障厅、省卫生厅《关于进一步规范全省事业单位公开招聘人员体检工作的通知》(皖人社秘〔2013〕208号)等有关规定执行。 体检费用考生自理。体检时间、地点另行通知。
体检对象无正当理由不按时参加体检的取消体检资格,被取消体检资格或体检不合格造成缺额的,在同岗位应试人员中,按考生考试成绩或加试成绩从高分到低分依次等额递补2次。
对体检合格人员进行考察。考察内容主要根据拟录用岗位的要求,采取多种形式,全面了解掌握考察对象在政治思想、道德品质、能力素质、遵纪守法、岗位匹配等方面的情况以及学习工作和报考期间的表现,同时核实考察对象是否符合规定的报考资格条件,提供的报考信息和相关材料是否真实、准确,是否具有报考回避的情形等方面的情况。根据《关于加快推进失信被执行人信用监督、警示和惩戒机制建设的实施意见》(皖办发〔2017〕24号)等文件精神,考察结束时考察对象仍属于失信被执行人的,考察环节不予合格。考察不合格的,按以上相同程序和办法递补。
体检和考察工作由池州市中医医院组织实施。
(五)公示与聘用
根据考察结果,等额确定拟聘人员并进行公示,公示时间为7天。公示无异议或反映的问题不影响聘用的,按照规定程序办理聘用手续。拟聘人员公示结果影响聘用的、自愿放弃聘用或未在规定时间报到上班造成的缺额,按照规定程序和时限,在同岗位应试人员中,按考试成绩或加试成绩从高分到低分依次等额递补2次。
医院与受聘人员签订聘用合同,按政策为其缴纳“五险一金”。新进人员按规定实行试用期制度,试用期包括在聘用合同期限内。试用期满合格的,予以正式聘用;不合格的,取消聘用。
六、其他事项
招聘工作接受纪检监察机关和社会各界的监督,对违反考试、聘用工作纪律的考生和工作人员,视情节轻重,按有关规定给予严肃处理。
考试成绩、体检与考察、公示与聘用等信息在池州市人事考试网、池州市贵池区人民政府网、池州市中医医院网站陆续公布。
本招聘公告由池州市中医医院公开招聘工作领导小组负责解释。
咨询电话:0566-2312550(市中医医院)
考务电话:0566-3214808(区人事考试指导中心)
监督电话:0566-2316035
上述咨询服务和监督电话于正常办公时间使用。
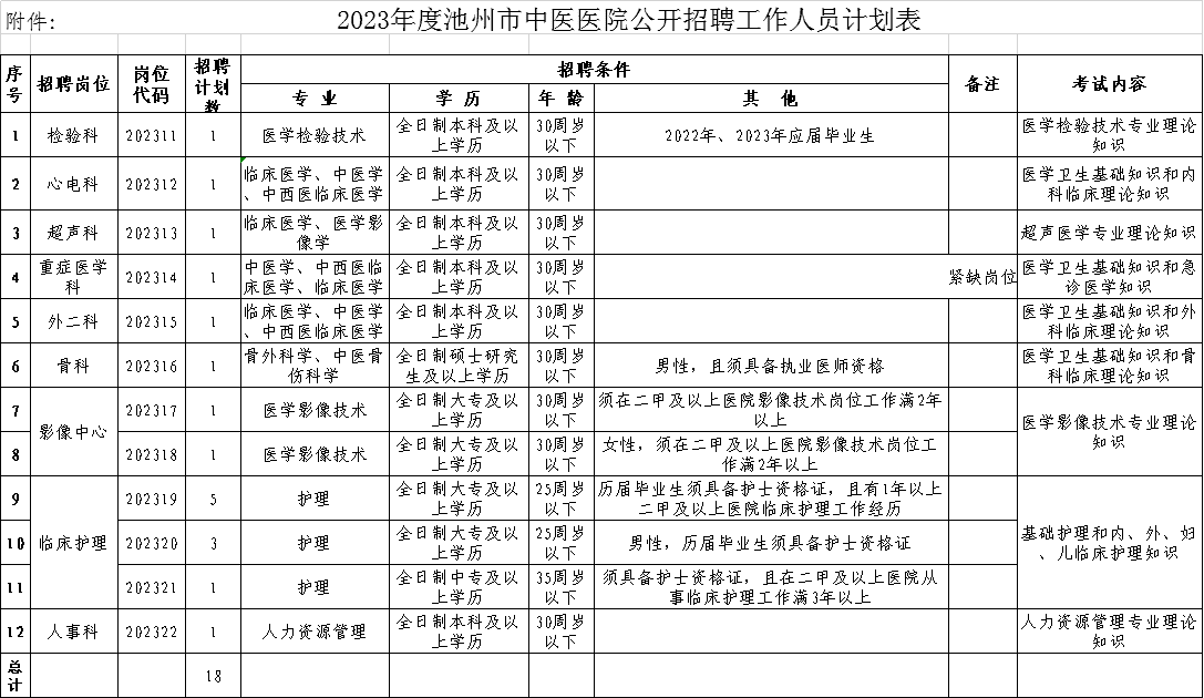
附件:2023年度池州市中医医院公开招聘工作人员计划表

池州市中医医院
2023年4月25日
文件下载:【 2023年度池州市中医医院公开招聘工作人员计划表.xls 】